توضیحات محصول
Description:
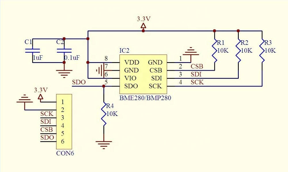
ME-BME280 is a Breakout Board featuring a Bosch Sensortec ME280 Temperature, Humidity & Pressure Sensor.
The board has selectable I2C address jumper (solder link GS2), I2C pull-up resistors, 7 pin header 2.54mm, and two mounting holes 3.5mm.
Default setting of the board; single power rail Vdd=Vdd_IO (solder link GS1), pull-ups resistors (R2, R3) 10k, protocol selector resistor 0ohm (R1), decoupling capacitors 0.1uF on both power supply pins Vdd & Vdd_IO.
If you connect board to both power rails VDD_IO 1.8V and VDD 3.3V be sure to remove the power rail jumper GS1!
BME280 Features:
– Package 2.5 mm x 2.5 mm x 0.93 mm metal lid LGA
– Digital interface I2C (up to 3.4 MHz) and SPI (3 and 4 wire, up to 10 MHz)
– Supply voltage VDD main supply voltage range: 1.71 V to 3.6 V
VDDIO interface voltage range: 1.2 V to 3.6 V
– Current consumption 1.8 uA @ 1 Hz humidity and temperature
۲٫۸ uA @ 1 Hz pressure and temperature
۳٫۶ uA @ 1 Hz humidity, pressure and temperature
۰٫۱ uA in sleep mode
– Operating range -40℃~+۸۵℃, ۰~۱۰۰ % rel. humidity, 300…1100 hPa- Humidity sensor and pressure sensor can be independently enabled/disabled
Boschhas stepped up their game with their new BMP280 sensor, an environmental sensor with temperature, barometric pressure that is the next generation upgrade to the BMP085/BMP180/BMP183. This sensor is great for all sorts of weather sensing and can even be used in both I2C and SPI!
This precision sensor from Boschis the best low-cost, precision sensing solution for measuring barometric pressure with ±۱ hPa absolute accuraccy, and temperature with ±۱٫۰°C accuracy. Because pressure changes with altitude, and the pressure measurements are so good, you can also use it as an altimeter with ±۱ meter accuracy
The BME280 is the next-generation of sensors fromBosch, and is the upgrade to the BMP085/BMP180/BMP183 – with a low altitude noise of 0.25m and the same fast conversion time. It has the same specifications, but can use either I2C or SPI. For simple easy wiring, go with I2C. If you want to connect a bunch of sensors without worrying about I2C address collisions, go with SPI.







همه نقد ها
هیچ دیدگاهی نوشته نشده است.